GRIEVANCE REDRESS MECHANISM (GRM)
INTRODUCTION
The Grievance Redress Mechanism (GRM) is an avenue/system for individuals, groups and communities to raise and report complaints if they event that a County Government project has or is likely to have adverse effects on them, their community, or their environment. The GRM seeks to ensure that complaints raised by project affected persons, project beneficiaries, stakeholders are promptly acknowledged, reviewed and addressed.
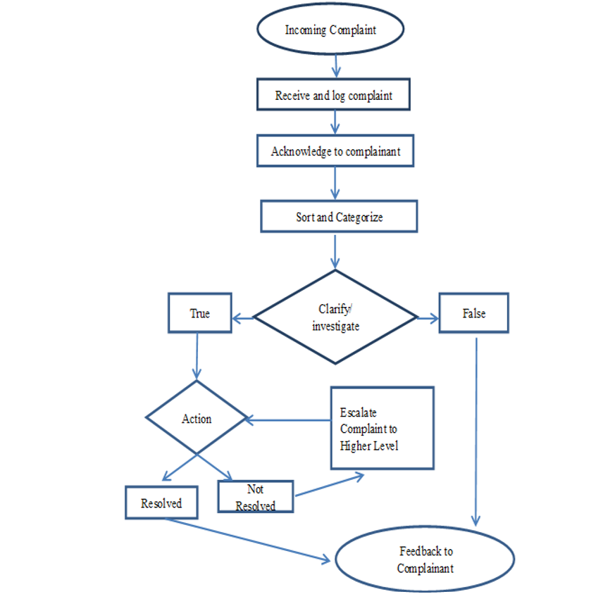
Stages of The Complaints Management Process
Want to Lodge a Complain?
Emergecny contacts
- 0799092997
- 0739002997
General Contacts
Email: info@kwale.go.ke
Call: 011 98765632
P.O. Box: 4-80403
